变压器作为电力系统中实现电压变换与电能传输的核心设备,其性能直接影响系统效率与稳定性。本项目基于COMSOL Multiphysics平台,建立单相E磁芯变压器的瞬态电磁仿真模型,重点研究多匝线圈结构、非线性B-H材料特性及磁场-电路耦合机制,为变压器的设计与性能优化提供仿真支撑。
技术关键词:
磁场仿真 · 场路耦合 · 非线性材料 · 匝数比分析 · 多物理场建模
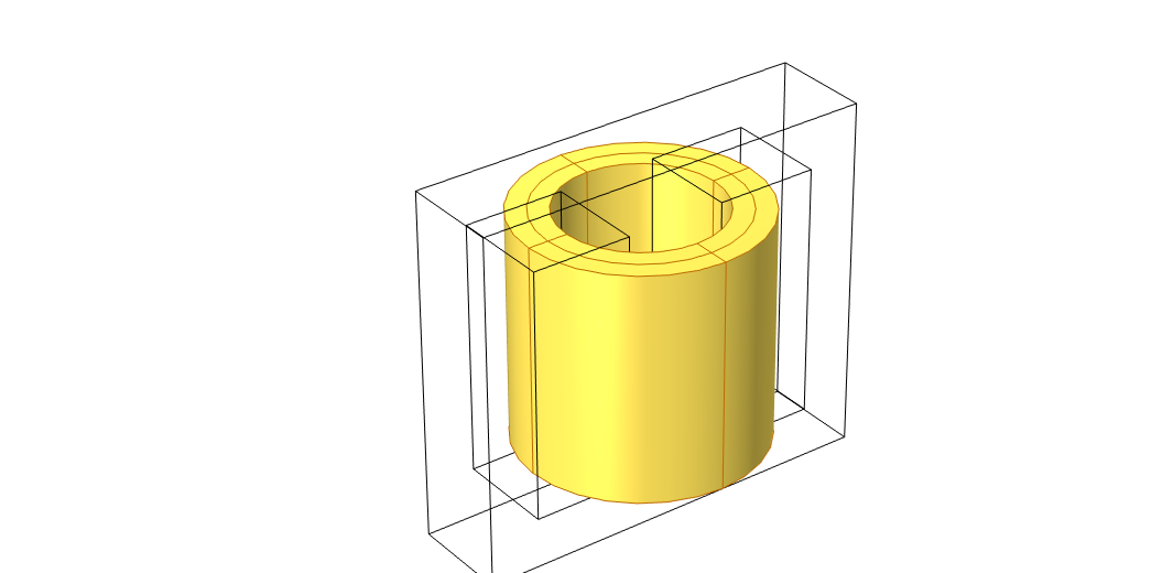
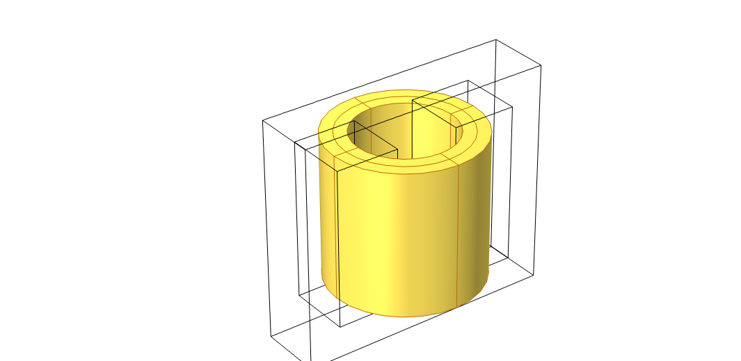
采用参数化方法构建E型铁芯与绕组结构
支持多匝线圈扫掠生成,便于不同匝数比分析
几何模型具备良好的可扩展性与适应性

线圈材料: 铜(高电导率)
铁芯材料: 软铁,采用非线性B-H曲线描述磁饱和特性
材料模型支持温度、频率相关属性扩展


采用分层加密网格,对铁芯、线圈等关键区域进行局部细化,兼顾计算效率与精度。

通过多物理场接口实现磁场模块与外部电路模块的耦合,真实模拟变压器在交流系统中的瞬态电气与磁场响应。支持:
原边与副边电压/电流波形输出
磁通密度分布可视化
铁芯损耗(涡流+磁滞)计算
磁通密度主要集中于铁芯内部,线圈周围存在可控漏磁,符合变压器磁路设计原理。
原副边电压比与匝数比一致,电流呈反相关系
电压波形为正弦交变,符合交流系统特性
铁芯窗口附近因磁场集中,涡流与磁滞损耗显著,为散热设计提供依据。
本案例展示了从建模、耦合分析到结果评估的完整仿真流程,可扩展至以下工程应用:
✅ 变压器匝数比优化设计
✅ 铁芯材料选型与饱和特性评估
✅ 损耗分析与温升预测
✅ 电磁兼容(EMC)与噪声评估
✅ 系统级电路-磁场协同仿真
我们在电磁设备多物理场仿真领域具备以下技术积累:
高精度建模能力:支持非线性材料、复杂绕组、多层绝缘等精细建模
多物理场耦合经验:涵盖电磁-热-结构-流体跨学科耦合分析
工程导向的仿真流程:从参数化设计到性能验证的全流程支持
定制化解决方案:可根据客户具体需求扩展模型功能与应用场景